在中美竞争态势不断加剧的大背景下,特朗普政府依旧摆出与中国持续较量的架势。而美国的诸多盟友们,敏锐地察觉到局势的微妙变化,内心开始不安,纷纷按捺不住,...
2025-10-15 0
#稀土定价权掌握在自己手里有多重要#
元素周期表第三列,藏着一支“超级天团”,就是图中标出来的地方
他们叫稀土元素
不是三个,而是十七个
因为镧系元素一共有15个,加上钪和钇一共17个
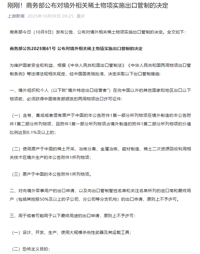
在2025年10月出台的新一轮稀土出口管制政策中,不仅横向拓宽了管制物项,还实施了 “长臂管辖” 原则,这意味着,即使是在境外制造的特定稀土产品,只要含有一定比例(例如0.1% 的阈值)的中国稀土成分或技术,就必须向中国申请出口许可。
为什么稀土这么重要?
因为他们平时不显山露水,却默默撑起了整个现代科技文明的墙角。
稀土元素独特的化学性质,根源在于其特殊的原子电子层结构。
尤其是镧系元素里这15个元素,
原子序数是逐渐增大的,但是最外层电子都是两个,所以安排在一个格子里
多出来的电子都塞在了倒数第三层里
我们知道,原子化学反应主要由最外层电子决定,因此它们都倾向于失去最外层的2个电子和内层轨道的一个电子,从而形成稳定的+3价。
这种相似让它们像一窝孪生兄弟,化学性质相似,在自然界里紧密共生,想把它们一个个干净利落地分开,难度堪比把混在一起的盐和糖一粒粒挑出来,分离出高纯度稀土的难度极大。
而稀土元素内层轨道电子数的不同,让他们形成了特殊的物理化学方面的应用,整个现代高精尖工业都需要他们,尤其现在社会对电磁性能的要求,与稀土元素内层电子的特性密切相关。
他们就像一群身怀绝技的魔术师,总能在关键时刻“点石成金”。比如
发光大师:铕、铽
你手机屏幕的鲜艳红色、节能灯的柔和白光,背后是它们在默默发光。
磁王之王:钕、镝、铽
钕铁硼磁体,磁性比普通磁铁强4-10倍!手机震动、风力发电、导弹制导……都离不开它。
环保先锋:铈、镧
净化尾气、提升炼油效率,它们是绿色科技的幕后英雄。
未来钥匙:钆、钐、钇
核反应堆的控制材料、燃料电池的“心脏”、储氢合金的关键必须有它们的参与,这正打开未来能源的大门。
从1794年发现第一个稀土元素“钇”,到1947年找齐全部成员,人类花了150多年。
而真正让它们大放异彩的,是近几十年科技爆炸的时代。
那么问题来了:中国,凭什么用稀土进行长臂管辖?
答案可不是简单的“家里有矿”。
没错,中国拥有全球最大的稀土储量和产量,但还谈不上绝对垄断,这只是故事的序章。
真正的核心在于,中国是全球唯一拥有完整稀土产业链的国家,覆盖了从上游开采、中游冶炼到下游应用的全部环节。
特别是中重稀土,中国近乎处于绝对垄断的地位,全球高达92.3% 的稀土冶炼分离产能和约90% 的永磁材料产量都在中国,这意味着,其他国家即使有矿,挖出来的矿石往往也要运到中国来加工提纯。
美国加州的MP Materials公司守着千万吨的稀土储量,却因无法有效分离提纯而面临困境。
中国在稀土领域的主导地位,是资源、技术、政策和战略远见共同作用的结果。
中国稀土资源的一大优势是品类齐全,形成了“北轻南重”的产业格局——包头主产轻稀土,赣州主产中重稀土,同时,行业整合基本形成了“北方稀土(主导轻稀土)+中国稀土(主导中重稀土)”的双寡头格局,两大集团合计控制全国98% 的稀土开采配额,极大地规范了市场秩序并提升了议价能力。
从矿石中分离出17种化学性质极其相近的稀土元素,尤其是达到99% 以上的高纯度,需要极其复杂的冶炼流程和技术。
这里就要提一位猛人:
点石成金显圣真君——徐光宪院士!
徐老在1951获得美国哥伦比亚大学博士,主修量子化学,毕业后毅然决然回国,投身新中国建设。
原本徐老研究核燃料萃取的,1972年转向稀土分离和萃取方面的研究,在当时主流强国的稀土提取技术路线找到了另一条路,随后很快就找到了方向,提出稀土串级萃取理论。
在徐老之前,稀土萃取其实是非常吃经验的一个工业,换个稀土矿就要重新摸索提取的参数,徐老的理论实际上就是找到了稀土提取的基本规律,可以从实验室很快落地成实际生产应用。
1974年9月徐老赶赴包头稀土三厂参加新工艺的工业规模实验,迅速把提炼方法从实验室转化为工业落地。
之后,中国通过数十年的积累,已经掌握了成熟、高效且成本可控的稀土冶炼、分离和高端材料制造体系。这层技术壁垒,是许多国家短期内难以翻越的高墙。
当然,不是说其他国家就不能建立完善的稀土产业链,其他国家缺乏稀土工业的根本原因在于技术与设备的高门槛、成本劣势、严格的环保要求、巨额的资本投入以及相对有限的国内需求。
即使拥有一定的资源储量,若没有能够与中国竞争的全链条技术和成本优势,也难以实现自主、规模化的稀土生产。
中国的稀土逆袭之路,靠的是一代代科学家和工程师的技术攻坚,靠的是全产业链的协同发展,靠的是国家层面的战略谋划。
如今,中国稀土不再只是资源,而是技术壁垒、战略武器。
从徐光宪院士到今天的全产业链技术壁垒,中国成功将资源优势转化为技术和战略优势。
相关文章
在中美竞争态势不断加剧的大背景下,特朗普政府依旧摆出与中国持续较量的架势。而美国的诸多盟友们,敏锐地察觉到局势的微妙变化,内心开始不安,纷纷按捺不住,...
2025-10-15 0
我们今天聊个新鲜事儿,北大团队挖了河南八里岗遗址14年,最近发了篇顶刊论文,里头的古DNA研究可太有意思了。这地儿简直是新石器时代的“南北十字路口”,...
2025-10-15 0
18岁把10米台跳成提款机,一年三金+历史最高分,世界泳联却把大奖悬念留到明年2月,这口气你咽得下? 名单刚挂网,陈芋汐三个字排在最显眼的位置。点进去...
2025-10-15 0
本篇文章给大家谈谈“哈尔滨冰雪大世界门票多少钱,以及2026年冰雪大世界门票多少钱”对应的知识点,希望对各位有所帮助,不要忘了收藏本站喔。 哈尔滨的冰...
2025-10-15 0
2万米高空,谁主沉浮?那一年,美国F22追着一个飘在空中的中国气球,飞了整整两天。 它上不去。 直到气球自己往下掉了一截,才勉强够到。这事当时没人当真...
2025-10-15 0
明新旭腾公告,公司近日收到某头部新能源汽车客户的定点通知,公司将作为客户的零部件供应商,为其新能源车型开发内饰材料。根据客户规划,此次定点项目生命周期...
2025-10-15 0
近日,国际政坛又爆出一个大瓜!美国总统特朗普在以色列议会发表演讲时,突然来了个 “神操作”,公开呼吁以色列总统赦免总理内塔尼亚胡。这一消息犹如一颗重磅...
2025-10-15 0
本篇文章给大家谈谈“旅游资讯,以及旅游资讯最新头条”对应的知识点,希望对各位有所帮助,不要忘了收藏本站喔。 如何在五台山获取最新的旅游信息? 1、在五...
2025-10-15 2
发表评论