膝盖在哭,钱包在笑,你还在傻跑。 英国运动医学杂志把五千人的关节拍成X光片,发现慢跑组的膝盖报废率12%,快走组只有5%,可同一批数据里,慢跑组的心脏...
2025-10-21 0
近期,国际财经领域风云变幻,中国工厂断供这一情况,让美欧汽车产业瞬间陷入了供应链危机的泥沼。
而原本妄图将中国半导体企业视作待割“韭菜”的荷兰,此刻却发现自己搬起石头狠狠砸了自己的脚,陷入进退两难的尴尬境地,开始火急火燎地寻求与中方会面,期望能“消除误会”,避免遭到报复。
据路透社最新披露,荷兰外交部门此前使尽浑身解数,却始终无法让中国妥协,也无法促使中国为荷兰安世半导体总部“放行”那些已封装的芯片成品。
在这场闹剧中,荷兰经济事务大臣文森特·卡雷曼斯堪称关键的始作俑者之一。
此前,他一直试图置身事外,装作若无其事。
但如今,局势已逼得他不得不现身,寻求与中方代表会面。
为何说卡雷曼斯是这场风波的始作俑者呢?回溯到9月底,荷兰经济事务和气候政策部在毫无预兆、也未展开任何调查的情况下,直接向安世下达了一道部长令。
这一命令,如同导火索,引发了随后半个月荷兰政府对安世半导体的全面“围剿”。
或许是心虚作祟,当中方采取反制措施后,卡雷曼斯并未第一时间站出来澄清事实、说明情况。
然而,如今安世荷兰总部断供已近半个月,美欧客户急得如同热锅上的蚂蚁,卡雷曼斯终于无法再继续躲藏,不得不硬着头皮出来收拾自己一手造成的烂摊子。
不过,从荷兰目前释放的消息来看,卡雷曼斯此次虽打算前往中国,但显然仍心存侥幸,妄图垂死挣扎。
他竟还高举“国家安全”的大旗,试图为其非法掠夺中国海外资产的行为披上“合理”的外衣。
卡雷曼斯声称,他到中国后,会竭力解释荷兰政府此举只是为了保护所谓的“知识产权”不被转移,并非是为了配合美国对中国半导体产业进行围堵。
但仔细剖析,这套说辞无非是诡辩。
其一,倘若荷兰政府真的怀疑存在“知识转移”的情况,按照正常的法律程序和逻辑,首先应该展开调查,并提供完整、可信的证据链。
然而,荷兰政府并未这样做,反而联合该公司荷兰籍、德国籍的高管,发动了一场类似“宫廷政变”的夺权闹剧。
须知,封建时代早已成为历史,如此严重的指控,必须要有确凿的证据支撑。
但截至目前,荷兰政府在媒体上对安世大肆泼脏水,却始终拿不出任何可信、完整的调查材料。
这充分证明,荷兰政府在这件事上本就底气不足、心虚不已。
其二,卡雷曼斯的狡辩还暴露出荷兰政府的险恶用心。
他们不仅不打算认错,还妄图继续掌控安世半导体总部的资产。
无论荷兰是紧随美国之后,充当对付中国的炮灰;还是荷兰政府及其背后的欧盟因贪图利益,被安世制造成熟制程芯片的全套产业链所迷惑,最终的结果都是荷兰通过不正义且非法的手段,掠夺了中国的海外资产。
只要荷兰政府不改变这种错误行径,无论卡雷曼斯如何解释,中方都不会轻易让步。
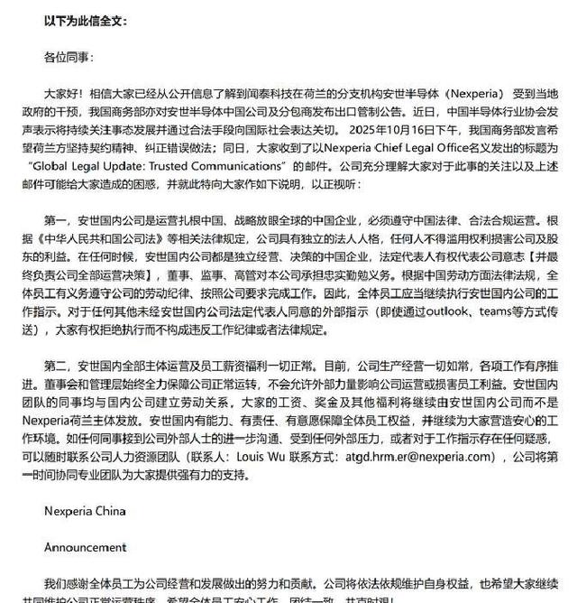
更过分的是,在控制安世总部后,荷兰方面还做出了令人发指的举动。
他们以总部的名义,向包括中国分部在内的全体员工发送邮件,宣称公司已经“停摆”,生产和发薪全面停止。
这显然是这群强盗进行的一轮“极限测试”。
他们一方面试图搅乱国内安世工厂的人心,干扰正常生产秩序;另一方面,也想试探在抢到安世总部后,是否真的能将手伸到中国国内。
但荷兰的这种试探,注定会碰得头破血流。
事情发生后,安世中国第一时间站了出来,给国内员工吃下“定心丸”,明确表示生产照常进行,发薪也一切正常。
中国政府与荷兰政府有着本质的区别。
我们在对待企业时,始终秉持着公平、公正、合法的原则,绝不会做出烧杀抢掠这种丧心病狂的事情。
相反,在这种“自家人”遭受无端欺辱的关键时刻,中国政府必定会全力以赴,尽最大努力帮助他们度过难关。
当年华为遭遇困境时如此,如今安世面临危机时亦是如此。
荷兰此次的“打劫”行为,无疑是选错了对象。
他们这种短视且贪婪的举动,必将自食恶果,玩火自焚。
国际财经舞台上,任何违背公平正义、非法掠夺他国资产的行为,都将受到应有的惩罚,荷兰的闹剧终将以失败告终。
相关文章
膝盖在哭,钱包在笑,你还在傻跑。 英国运动医学杂志把五千人的关节拍成X光片,发现慢跑组的膝盖报废率12%,快走组只有5%,可同一批数据里,慢跑组的心脏...
2025-10-21 0
最近全球航运圈被一场会议搅得沸沸扬扬,伦敦国际海事组织开的四天大会,本来要拍板一件大事——给全球航运业定个“碳税”规矩,简单说就是以后大船排放超标就得...
2025-10-21 0
一张白纸黑字的商业所有权合同,在今天这个时代,还算数吗?闻泰科技可能给出的答案是否定的,这家中国公司花了将近三年时间,投入了接近三百亿的真金白银,走完...
2025-10-21 0
我总是在想,一个17岁的女孩,身体里究竟能装下多少东西?是三枚沉甸甸的奥运金牌?还是网络上潮水般涌来的爱称与恶语?都不是。我总觉得,在全红婵小小的身体...
2025-10-21 0
当一个女人是真的动心,身体会先给出三个很明显的信号:这话别听得太玄乎,背后有生理和神经的道理在支撑。喜欢一个人,脑子和身体不是故意表演,而是自动反应—...
2025-10-21 2
1945年8月9日,苏联出兵东北,日本关东军一溃千里,连连败退。很快苏联军队便踏上了朝鲜的土地,当时在东京的日军高层还在纠结是否要投降。在这时刻出现了...
2025-10-21 2
随着科技的逐渐发展,ai已经不知不觉走进了我们的生活中,相信有很多网友都在社交平台上玩过ai合成图片。而殊不知现在的ai发展已经非常成熟,甚至可以制作...
2025-10-21 2
时间过得真快,今天正式进入农历九月,从月份来看农历九月是秋天的最后一个月份,进入农历九月北方的冷空气势力明显变强,我们一定要做好防寒保暖的工作,尤其是...
2025-10-21 0
发表评论