在娱乐圈内,女星若是拍摄过一些大尺度的作品。就像是在无形中给自己的发展道路设置了一道屏障,而翁虹却用几十年的时间将自己的生活经营成了令人羡慕的人生。5...
2025-10-10 0
国庆节刚过,商务部就打响稀土收紧的第一枪,特朗普没想到,中方还留了一手。
根据中国商务部于2025年10月9日发布的两条公告,我们可以看得出来,对稀土出口的有关政策,又一次收紧了。
两项公告分别针对稀土境外出口,以及稀土开采加工技术的出口。
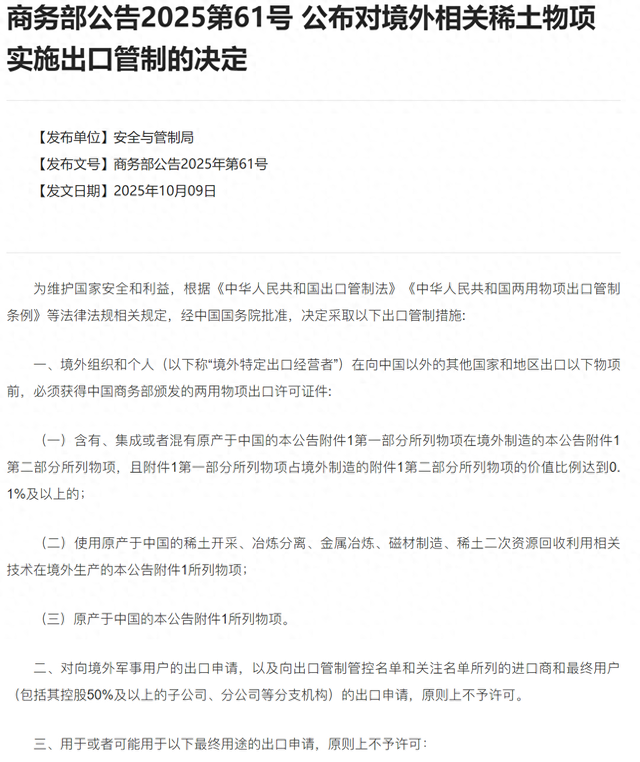
第61号公告规定,对境外相关稀土物项实施出口管制,该公告针对含有中国成分的境外稀土相关物项实施出口管制。
管制范围:涵盖使用原产于中国的稀土化合物、混合物或制品(如氧化物、盐类、合金等)加工而成的境外物项,特别是涉及稀土开采、冶炼分离、金属冶炼、磁材制造和稀土二次资源回收利用的活动。
合规要求:境外组织和个人在向中国境内出口此类物项时,必须提供“合规告知书”,证明其不用于军民两用敏感领域;出口经营者需核查最终用户和用途。
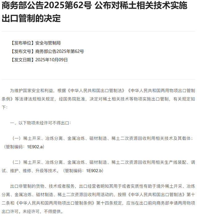
然后是第62号公告内容,公布对稀土相关技术实施出口管制的决定。
管制范围:包括稀土开采、冶炼分离、金属冶炼、磁材制造(如钐钴磁体、钕铁硼磁体)和稀土二次资源回收利用等技术;禁止出口用于或有助于境外此类活动的非管制货物、技术或服务。
合规要求:出口方需评估技术扩散风险,获得许可;明知用于敏感活动的技术出口将被视为违规。
实施时间都是自公布之日起生效,公告强调稀土技术的军民两用属性,是国际惯例。
这两条公告相辅相成,共同加强了对稀土全产业链的出口管控,商务部新闻发言人表示,此举是为更好维护国家安全,并非针对特定国家。
值得我们注意的是,目前美国政府已经关门了一个星期,谁也不知道共和党和民主党的争吵什么时候结束,美国政府什么时候能开门。
在美国政府停摆的背景下,联邦机构非必要职能暂停。停摆期间,美国无法快速拨款支持国内稀土矿扩产,或者补贴替代来源,这会加剧对稀土进口的依赖。
在中国收紧稀土出口的背景下,结果将非常惨痛,美国电动车电池、风力涡轮机,以及战斗机和导弹这样的国防装备,供应链可能中断3个月。
就在上个月的时候,美国商务部还发布了最新规定,声称在“实体清单”上的企业,他们的子公司会被自动拉黑,根据不完全统计,至少有3000家中国企业会被牵连制裁。
英国《金融时报》认为,这是为了阻止中国获得用于军事现代化的美国技术。
对此中国商务部已经严正回应称,美方此举性质极其恶劣,中方将采取必要措施,坚决维护中国企业的合法权益。
既然美国已经先下手了,那么我们的稀土出口收紧,也是必须必要的举措。
相关文章
在娱乐圈内,女星若是拍摄过一些大尺度的作品。就像是在无形中给自己的发展道路设置了一道屏障,而翁虹却用几十年的时间将自己的生活经营成了令人羡慕的人生。5...
2025-10-10 0
两年前的10月7日,加沙上空升起的不只是炮火的烟尘,还有人性分野的分割线。截至10月6日,以军在加沙的军事行动已导致逾 6.6 万人死亡。但比这些冰冷...
2025-10-10 0
阅读此文之前,麻烦您点击一下“关注”,既方便您进行讨论和分享,又能给您带来不一样的参与感,感谢您的支持。文|撒胡编辑|撒胡就在最近,我国很多地方的92...
2025-10-10 0
模塑科技公告,持股37.81%的公司控股股东江阴模塑集团有限公司(简称“模塑集团”)计划在15个交易日后的3个月内,通过集中竞价方式减持公司股份不超过...
2025-10-10 0
文 | 金锐点编辑 | 金锐点你有没有过这样的经历,早上急着出门,却在堆满杂物的玄关翻了十分钟钥匙,下班回家推开家门,看到散落的玩具、没洗的碗筷,刚卸...
2025-10-09 0
10月8日,由知竹、彭学军执导,侯明昊、卢昱晓领衔主演的创新仙侠剧《入青云》在优酷独播,同步登陆Netflix。该剧改编自白鹭成双同名小说,为“扶光仙...
2025-10-09 0
国庆节刚过,商务部就打响稀土收紧的第一枪,特朗普没想到,中方还留了一手。根据中国商务部于2025年10月9日发布的两条公告,我们可以看得出来,对稀土出...
2025-10-09 1
练了半年,胸还是飞机场? 别急着骂基因,先数数你一周到底摸几次杠铃。 就在上个月,北京体育大学把48名健身党扔进实验室,三分化对五分化,八周硬刚,...
2025-10-09 0
发表评论